新闻中心
热点文章
- 02-16浅谈DRG与DIP支付方式
- 10-22王不留行籽的耳穴贴压
- 06-02“十四五”中医药发展规划
- 06-21食品安全宣传周 | 尚俭崇信,守护阳光下的盘中餐
- 03-29耳尖放血疗法治疗高血压病技术
医讯信息
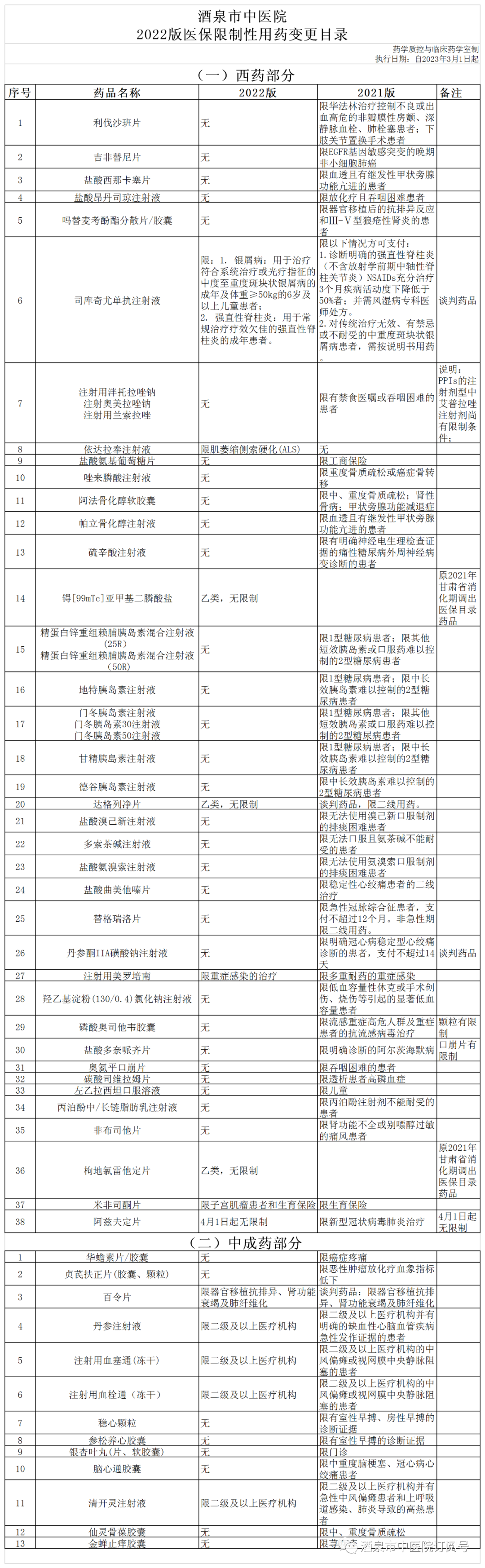
酒泉市中医医院HIS系统中医保药品目录及限制条件内容已完成更新
为贯彻落实党中央、国务院决策部署,进一步提高参保人员的用药保障水平,按照《基本医疗保险用药管理暂行办法》及《2022年国家基本医疗保险、工伤保险和生育保险药品目录调整工作方案》要求,国家医保局、人力资源社会保障部组织调整并制定了《国家基本医疗保险、工伤保险和生育保险药品目录(2022年)》(以下简称《2022年药品目录》)。
2月26日,药学质控与临床药学室按照《2022年药品目录》加班加点对我院HIS系统“药品字典”中关于医保药品目录及限制条件内容进行了动态维护,现已全部更新。除此外,还将新、旧两版《医保药品目录》进行了对比,最终形成了《酒泉市中医院2022版医保限制性用药变更目录》(图示如下)。对于未变革而有限制条件的均已在HIS系统中有所标记,我院中药饮片部分限制内容与旧版相比无变化。 《2022年药品目录》自2023年3月1日起正式执行(谈判药品中的阿兹夫定片和清肺排毒颗粒新的医保支付标准自2023年4月1日起实施)。《国家医保局、人力资源社会保障部关于印发<国家基本医疗保险、工伤保险和生育保险药品目录>的通知》(医保发〔2021〕50号)自2023年3月1日起同时废止。
上一篇:精诚合作——我院开展新冠病毒感染后呼吸功能康复训练联合会诊[ 01-20 ]
下一篇:酒泉市中医医院召开DIP支付方式改革推进会[ 03-02 ]


甘公网安备 62090202000286号